十大正规博彩平台推荐
中国政府网
吉林省政府网
长春市政府网
注册
登录
退出
首页
Home
要闻动态
Dynamic news
十大正规博彩平台推荐
Public affairs
解读回应
Reading response
政务服务
Service
互动交流
Interact
专题专栏
Special column
您当前的位置:
首页
>
要闻动态
>
通知公告
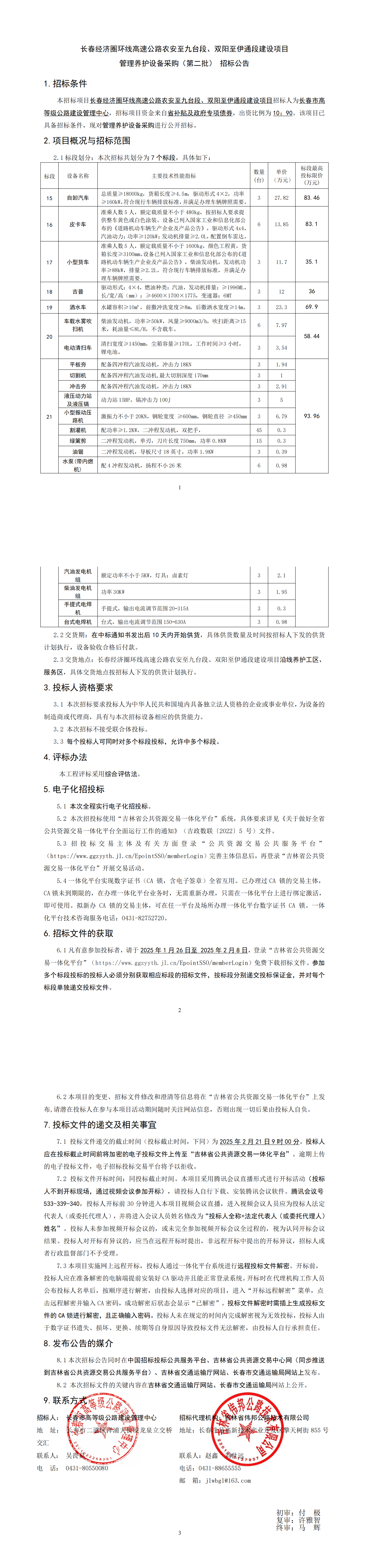
长春经济圈环线高速公路农安至九台段、双阳至伊通段建设项目管理养护设备采购(第二批)招标公告
时间:2025-01-26 14:02
来源: 十大正规博彩平台推荐
【字体:
大
中
小
】
打印
附件:
附件:长春经济圈环线高速公路农安至九台段、双阳至伊通段建设项目管理养护设备采购(第二批)招标文件关键内容信息公开.pdf
世界杯投注
澳门新葡京娱乐城
世界杯投注
世界杯投注官网,世界杯压球网站
IM体育试玩