十大正规博彩平台推荐
中国政府网
吉林省政府网
长春市政府网
注册
登录
退出
首页
Home
要闻动态
Dynamic news
十大正规博彩平台推荐
Public affairs
解读回应
Reading response
政务服务
Service
互动交流
Interact
专题专栏
Special column
您当前的位置:
首页
>
要闻动态
>
通知公告
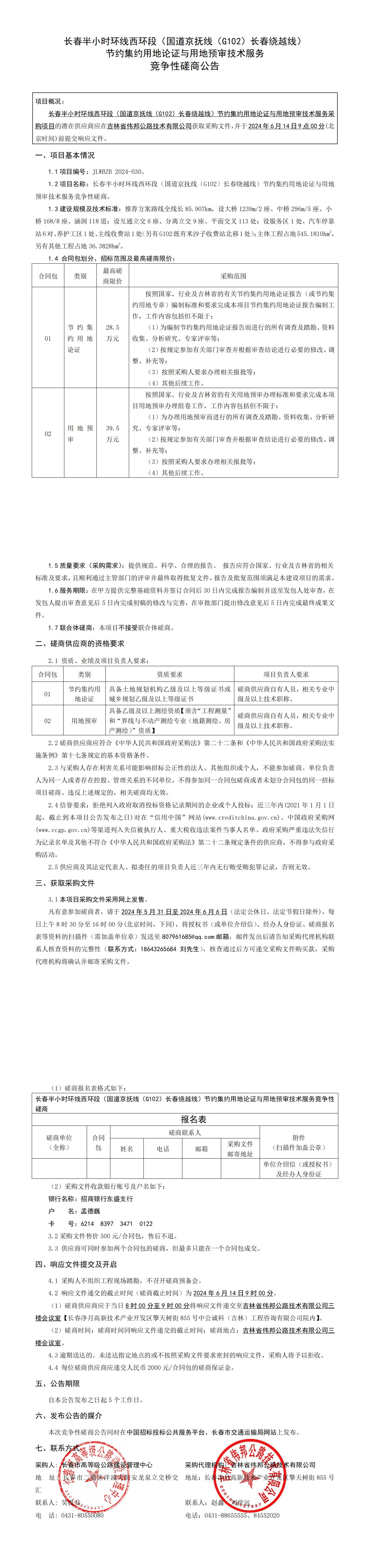
长春半小时环线西环段(国道京抚线(G102)长春绕越线)节约集约用地论证与用地预审技术服务竞争性磋商公告
时间:2024-05-31 14:48
来源: 十大正规博彩平台推荐
【字体:
大
中
小
】
打印
澳门新葡京娱乐
足彩平台
澳门新葡京博彩官网
美高梅博彩
世界杯官网买球平台