十大正规博彩平台推荐
中国政府网
吉林省政府网
长春市政府网
注册
登录
退出
首页
Home
要闻动态
Dynamic news
十大正规博彩平台推荐
Public affairs
解读回应
Reading response
政务服务
Service
互动交流
Interact
专题专栏
Special column
您当前的位置:
首页
>
要闻动态
>
通知公告
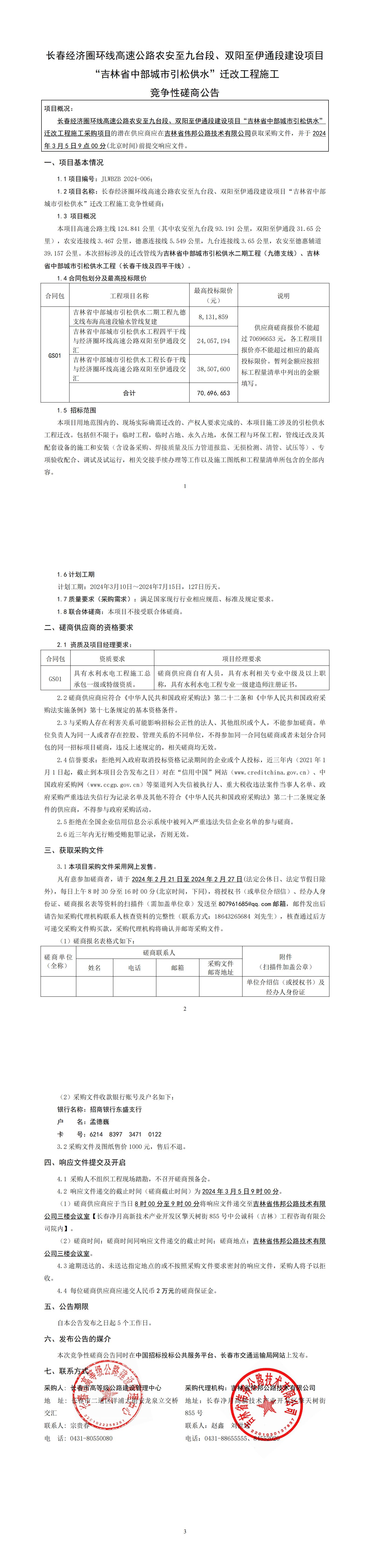
长春经济圈环线高速公路农安至九台段、双阳至伊通段建设项目“吉林省中部城市引松供水”迁改工程施工竞争性磋商公告
时间:2024-02-21 13:11
来源: 十大正规博彩平台推荐
【字体:
大
中
小
】
打印
澳门金沙博彩官网
世界杯买球
太阳城app下载
澳门太阳城app
沙巴体育